Ginecología
Abuso Sexual Infantil
Historia clínica y examen físico
En la atención a víctimas de Violencia Sexual, se deben tener en cuenta los siguientes Principios Rectores:
- Interés superior del niño/a: Todas las decisiones deben priorizar la protección y el bienestar de la víctima.
- Enfoque centrado en la víctima: Respeto, empatía, escucha activa y evitación de la revictimización.
- Confidencialidad y privacidad: Protección estricta de la información de la víctima.
- Trabajo en red y multidisciplinario: Coordinación con servicios legales, psicosociales y de protección.
Contextualización: Adaptación a las limitaciones y recursos disponibles
La sospecha de Abuso Sexual en la infancia puede surgir a partir de algún hallazgo al examen físico o conductual, por lo cual es importante conocer los indicadores específicos e inespecíficos:
Indicadores físicos específicos:
– Desgarros recientes o cicatrices del himen.
– Diámetro del himen mayor que 1 cm.
– Desgarro de la mucosa vaginal.
– Dilatación anal y esfínter anal hipotónico.
– Sangrado por vagina y/o ano.
– Dolor, golpes, quemaduras o heridas en la zona genital o anal.
– Semen en la boca, los genitales o la ropa.
– Ropa interior rasgada, manchada o con sangre.
– Enfermedades de transmisión sexual e infecciones genitales.
– Embarazo.
Indicadores físicos inespecíficos: Son trastornos orgánicos que pueden explicarse también por otras causas distintas. Suelen vincularse a situaciones estresantes o generadoras de malestar emocional, su presencia puede ser indicadora de una sospecha de violencia sexual:
– Trastornos psicosomáticos sin causa orgánica: cefalea, abdominal.
– Conductas regresivas como la enuresis y encopresis en niños y niñas que ya habían conseguido el control de esfínteres, digito succión.
– Infecciones urinarias repetidas sin causa orgánica o externa identificable.
– Inflamaciones, enrojecimiento y lesiones de rascado en la zona genital no asociadas a lesiones específicas de violencia sexual.
Para la realización de la historia clínica se deben incluir los siguientes datos: Fecha y hora del suceso (si se conoce). Relato de la víctima (sólo si ésta desea o puede hablar de lo sucedido) y relato del acompañante. Durante el examen físico se debe evaluar la necesidad de atención médica urgente, tratar las lesiones y/o heridas que puedan presentarse y recordar que la ausencia de lesiones no descarta la agresión.
Abuso Sexual Infantil
El abuso sexual infantil ocurre cuando un niño participa en actividades sexuales que no puede comprender, para las cuales no está preparado en su desarrollo y no puede dar su consentimiento. No se requiere resistencia física por parte de la víctima para demostrar la falta de consentimiento.
Diagnósticos diferenciales
1) Otras causas de genitorragia como: Traumatismo genital, Prolapso de mucosa uretral, tumor vaginal
2) Vulvovaginitis
3) Condiciones dermatológicas
Prevención
Nivel Comunitario
- Promoción de entornos seguros: Se debe trabajar para crear espacios públicos y comunidades donde los niños se sientan seguros. Esto incluye la iluminación adecuada de parques y calles, la supervisión de áreas de juego y la promoción de la denuncia de cualquier situación de riesgo.
- Educación pública: Desarrollar campañas de concientización para la población en general, informando sobre los signos de abuso, cómo actuar ante una sospecha y la importancia de un ambiente protector.
Nivel familiar y de cuidadores
- Fortalecimiento de las habilidades parentales: Ofrecer programas que eduquen a los padres y cuidadores sobre la crianza positiva, la comunicación abierta con los niños y la creación de un ambiente de confianza. Esto les ayuda a establecer límites saludables y a estar atentos a las necesidades y comportamientos de sus hijos.
- Educación sobre seguridad: Enseñar a los padres a hablar con sus hijos sobre las partes del cuerpo que son privadas, el concepto de «toque inapropiado» y la importancia de decir «no» y buscar ayuda si alguien los hace sentir incómodos.
- Supervisión adecuada: Promover la supervisión responsable de los niños, tanto en el hogar como en otros entornos.
Nivel Individual (niños y adolescentes)
- Educación sobre seguridad personal: Impartir programas educativos adaptados a la edad de los niños y adolescentes para enseñarles sobre la anatomía, el consentimiento, la diferencia entre un «toque bueno» y uno «malo», y la importancia de confiar en sus instintos y expresar sus sentimientos.
- Desarrollo de habilidades de afrontamiento: Enseñarles a identificar situaciones de riesgo y a desarrollar habilidades para resistir y reaccionar de manera segura, como gritar, huir y buscar la ayuda de un adulto de confianza.
- Identificación de adultos de confianza: Promover que los niños identifiquen y sepan a quién pueden acudir en caso de emergencia, ya sea un maestro, familiar o consejero.
Ruta Legal
Cuando una víctima de abuso sexual infantil llega a la consulta, el pediatra debe seguir un protocolo claro para la activación de la ruta legal. Existen dos escenarios principales:
- La víctima llega con una orden de un ente legal (como el Consejo de Protección): En este caso, ya existe una denuncia formal. La atención médica se puede gestionar de forma ambulatoria, siempre y cuando la víctima tenga un lugar seguro al cual regresar.
- No existe una denuncia previa: Es responsabilidad del personal de salud activar la ruta legal. Para ello, se debe seguir el protocolo establecido:
- Notificar a Trabajo Social: El médico debe entregar un informe detallado con los hallazgos clínicos.
- Coordinación con el Consejo de Protección: Trabajo Social se encarga de contactar al Consejo de Protección de Niños, Niñas y Adolescentes (CPNNA) de la localidad. El CPNNA dictará una medida de protección (que, en muchos casos, es una medida de internación para garantizar la seguridad de la víctima).
- Formalización de la denuncia: Con la guía del CPNNA, el representante legal de la víctima debe formalizar la denuncia ante el Ministerio Público.
- Finalización del proceso: Una vez completado el tratamiento médico y las evaluaciones psicológicas, y si la víctima ya tiene un lugar seguro, el CPNNA puede revocar la medida de internación y autorizar el alta.
Este protocolo asegura que, además de la atención médica, se active el sistema de protección legal para salvaguardar el bienestar del menor. En caso de no conocer la ruta legal en su localidad puede llamar y notificar al 0800Fisca00.
Profilaxis post-expocisión (PEP) HIV
Iniciar lo antes posible (En las primeras 72 horas post-exposición). Indicado por el servicio de infectología del centro.
- Anticoncepción de emergencia: si la agresión ocurrió en las últimas 120 horas en niñas púberes administrar Levonorgestrel 1,5 mg (actualmente se consiguen en la farmacia con este nombre antes mencionado; también puede encontrarse con otros nombres comerciales CercioraT, Postinor 2).
- Profilaxis para ITS: Tratamiento empírico de ITS
Sífilis: ≥ 35 kg Penicilina benzatínica 2,4 millones UI IM dosis única o Azitromicina 2 g VO dosis única. < 35 kg Penicilina benzatínica 50 mil/Kg UI IM dosis única (máximo 2,4 millones UI) o Azitromicina 20 mg/kg VO dosis única (máximo 1 g)
Gonorrea: ≥ 35 kg Ceftriaxona 250 mg IM dosis única o Cefixima 400 mg dosis única. < 35 kg Ceftriaxona 125 mg IM dosis única o Cefixima 8 mg/kg/día VO dosis única (máximo 400 mg).
Clamidiasis: ≥ 35 kg Azitromicina 1 gr VO dosis única o Eritromicina 500 mg cada 6 horas por 7 días o Doxiciclina 100 mg cada 12 horas por 7 días (contraindicada en el embarazo).< 35 kg Azitromicina 20 mg/kg VO dosis única (máximo 1 g) o Eritromicina 50 mg/Kg/día cada 6 horas por 7 días (máximo 2 g/día)
Tricomoniasis: ≥ 35 kg Metronidazol 2 gr VO dosis única (evitar en el primer trimestre del embarazo) o Tinidazol 2 gr VO dosis única. < 35 kg Metronidazol 15 mg/kg dosis única (máximo 2 g) o Metronidazol 7,5 mg/kg cada 12 horas dos dosis (máximo 2 g/día).
- Vacunación: Tétanos, hepatitis B y contra Virus del Papiloma Humano (si aplica).
- Pruebas de laboratorio: (no contar con alguna de las siguientes pruebas no contraindica el inicio de la terapia): ITS: HIV al momento de la primera consulta y en caso de resultar positiva no iniciar PEP al HIV y referir a infectología para confirmar diagnóstico e iniciar tratamiento. VDRL, HBsAg, Ag HCV. levonorgestrel) si la agresión ocurrió en los últimos 5 días en niñas púberes). Prueba de embarazo: Beta-HCG cualitativa.
Informe médico
Es un documento de gran valor médico-legal, y se debe incluir lo siguiente:
Datos de identificación:
- Datos del paciente: Nombre completo, edad, sexo, fecha y hora de la atención. En el caso de menores de edad, se debe incluir también el nombre, Cédula de Identidad y vínculo de la persona que lo acompaña.
- Identificación del profesional: Nombre completo, número de colegiado y especialidad de quien realiza el informe.
- Fecha, hora y lugar de la evaluación: Es fundamental registrar la fecha y hora exactas de la llegada del paciente al servicio y del inicio de la evaluación.
- Relato de los hechos: (relato de la víctima y relato del acompañante) Se debe escribir cómo se toma conocimiento del hecho (por relato espontáneo del menor, por la persona que lo acompaña, por las autoridades, etc.). Se debe incluir el motivo de la consulta de forma textual, registrando el relato del paciente y del acompañante, incluyendo la fecha y hora del presunto abuso, el lugar, el tipo de agresión (penetración, tocamientos, etc.), el número de agresores y la relación con el agresor (si se conoce). (Sólo si la víctima desea hablar de lo sucedido).
- Examen físico El examen debe ser sistemático, completo (céfalo-caudal) y realizado de forma respetuosa, explicando cada paso al paciente (y a sus acompañantes en el caso de menores). El examen debe ser descriptivo, no conclusivo.
- Descripción general: Estado de ánimo, vestimenta, estado de higiene.
- Examen de piel y mucosas: Se deben buscar y describir detalladamente todas las lesiones (hematomas, escoriaciones, laceraciones, quemaduras, etc.), no solo en las áreas genitales. Es crucial documentar su tamaño, ubicación, color y tipo.
- Examen genito-anal:
- En niñas prepúberes: Se debe realizar una observación externa, evitando instrumentación interna (espéculo), a menos que sea estrictamente necesario por sangrado o sospecha de cuerpo extraño y deberá hacerse exploración bajo sedación por especialistas. Se describe la vulva, labios menores y mayores, introito vaginal, uretra e himen.
- En adolescentes: Se describe genitales externos e internos (sólo si está indicado el examen con espéculo).
- En niños: Se describe el pene y el escroto.
- En todos los casos: Se examina la región perianal y anal, describiendo el tono del esfínter anal y cualquier lesión.
- Toma de muestras: Se debe documentar la toma de cualquier muestra (hisopados, sangre, orina), especificando el lugar de donde se obtuvo, la fecha, hora y el nombre del profesional que la recolectó, sólo si se garantiza la cadena de custodia.
- Conclusiones: Se deben resumir los hallazgos más relevantes del examen físico
- Diagnósticos adicionales: Cualquier otro diagnóstico clínico (por ejemplo, una infección de transmisión sexual o un embarazo) debe ser documentado.
- Tratamiento médico: Se debe documentar cualquier tratamiento o profilaxis administrada.
- Derivaciones: Se debe especificar a qué servicios se refiere al paciente (psicología, trabajo social, medicina forense, ginecología, etc.).
Seguimiento
- 2 semanas:
- Examinar cualquier lesión para una curación adecuada.
- Documentar la curación, en comparaciones con las lesiones iniciales.
- Verificar que el/la paciente haya completado el curso de cualquier medicamento administrado para las ITS y su tolerancia.
- Obtener cultivos y extraer sangre para evaluar ITS.
- Discutir los resultados de cualquier prueba realizada.
- Prueba de embarazo si está indicado.
- Recordar a los y las pacientes que regresen para recibir sus vacunas contra la hepatitis B en 1 mes y 6 meses, la dosis de refuerzo de toxoide tetánico y pruebas de VIH a los 3 y 6 meses o para hacer un seguimiento con su proveedor de atención médica habitual, siempre y cuando así lo deseen, tomando en consideración que la realización de pruebas de HIV es un acto que requiere del pleno consentimiento de el/la paciente.
- Hacer citas de seguimiento.
- Evaluar el estado emocional y el estado mental de él/la paciente, y fomentar el asesoramiento si aún no lo han hecho.
- 3 meses
- Prueba de VIH. Asegúrese de contar con asesoramiento previo y posterior a la prueba.
- Discutir resultados.
- Extraer sangre para la prueba de sífilis si no se administraron antibióticos profilácticos previamente.
- Evaluar el estado emocional y el estado mental de el/la paciente y alentarle a buscar asesoramiento si aún no lo han hecho.
- 6 meses
– Prueba de VIH. Asegúrese de contar con asesoramiento previo y posterior a la prueba hacer una referencia apropiada.
– Discutir resultados.
– Administrar la tercera dosis de la vacuna contra la hepatitis B.
– Evaluar la salud emocional del/la paciente y referir según sea necesario.
AUTORES
1 Priscila Rodríguez Le Maitre
1 Adjunto del servicio de Ginecología InfantoJuvenil del Hospital de Niños Dr. José Manuel de los Rios. Caracas
Cómo citar este artículo: Rodriguez Le M P. Guía de Algoritmos en Pediatría de Atención Primaria. Abuso Sexual Infantil. 2025 (en línea) consultado el dd/mm/aaaa. Disponible en
BIBLIOGRAFÍA
- Cabrera J, Sanjuán C, Barroso L. Módulo 2: Indicadores de violencia sexual contra la infancia [Internet]. Save the Children, 2020 [citado 18 ago 2025]. Disponible en: https://www.savethechildren.es/sites/default/files/2020-09/ManualFormativo_Modulo2.pdf
- Ministerio del Poder Popular para la Salud. Protocolo Nacional para el Manejo Clínico de la Violencia Sexual. Caracas: Ministerio del Poder Popular para la Salud; 2020. Disponible en: https://unfpa.org/es/publications/protocolo-nacional-para-el-manejo-cl%C3%ADnico-de-la-violencia-sexual
- Casas-Muñoz A, Carranza-Neira J, Intebi I, Lidchi V, Eisenstein E, Greenbaum J. Abordaje de la violencia sexual infantil: un llamado a la acción para los profesionales de América Latina. 2023; 47: 1-5, doi:10.26633/RPSP.2023.54
- World Health Organization (WHO). Clinical management of rape survivors: developing protocols for use in refugee and other low-resource settings.
- Centers for Disease Control and Prevention (CDC). Sexually Transmitted Diseases Treatment Guidelines.
- Guía para el manejo de casos de violencia sexual contra niños, niñas y adolescentes. 2017.
- American Academy of Paediatrics. Council on Child Abuse and Neglect. Evaluation of the Sexually Abused Child. Pediatrics. 2018;141(3): e20173737.
- Finkelhor D, Jones LM, Shattuck, A, Turner H. Sexual abuse in the lives of children and adolescents: an analysis of the National Survey of Children’s Exposure to Violence. Child Abuse & Neglect. 2017; 65:1-12.
- Salvador Sánchez L, Rodríguez Conesa N, Sánchez Ramón S, Rey Novoa M. La violencia sexual y su abordaje en el sistema de salud. Atenc Primaria. 2024;56 (11):102837. doi: 10.1016/j.aprim.2023.102837.
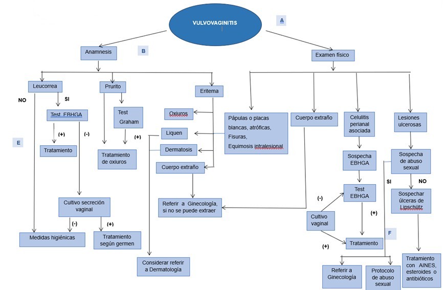
Vulvovaginitis
Definición
Las infecciones ginecológicas en niñas Y ADOLESCENTES, también conocidas como vulvovaginitis, son comunes y pueden causar síntomas como dolor, prurito, eritema, edema, y flujo vaginal anormal. Es importante identificar la causa para un tratamiento adecuado.
Etiología
Causas comunes de infecciones ginecológicas en niñas:
Irritación química: Jabones, geles de baño, o productos de higiene personal pueden irritar la zona vulvar.
Infecciones bacterianas: Bacterias como Streptococcus o Staphylococcus pueden causar irritación, secreción y dolor en vulva.
Infecciones por hongos: La candidiasis, puede provocar prurito intenso, flujo blanco espeso y eritema.
Irritantes externos: Ropa ajustada, falta de higiene adecuada, o el uso de productos irritantes.
Enfermedades de la piel: Trastornos como la psoriasis o el liquen escleroso.
Abuso sexual: En algunos casos, los síntomas pueden ser indicativos de abuso sexual, requiriendo atención médica y apoyo especializado.
Otras infecciones: Infecciones por oxiuros o virus como el herpes o el VPH también pueden ser causa de afecciones ginecológicos en niñas.
Diagnóstico
Historia clínica
- Calidad, localización y desencadenantes del síntoma
- Ardor, escozor, sensación inusual o malestar intenso
- Dolor punzante vaginal o perineal durante la noche o el día
- Prurito
- Sangrado
- Descargas vaginales
- Disuria y frecuencia urinaria
- Hábito intestinal para descartar estreñimiento
- Etapa puberal (para evaluar la pubertad precoz (Escalera de Maduración Sexual. E. Sileo )
- Historial sexual (incluida la dispareunia superficial en adolescentes sexualmente activos)
Examen
Si es relevante, examine primero las áreas no genitales, por ejemplo, para detectar evidencia de afecciones cutáneas sistémicas.
Examen perineal
Considere cuidadosamente el propósito/necesidad de un examen perineal
Las principales patologías con las que debemos hacer diagnóstico diferencial son (2, 4-6)
- Si es necesario el examen perineal, sólo debe realizarse una vez y por el médico con más experiencia.
- El médico superior debe estar presente para supervisar y/o acompañar junto con los padres o representantes.
- Proporcionar una explicación a la niña y a los padres sobre el propósito del examen y obtener el consentimiento.
- Asegúrese de mantener la privacidad y minimizar la incomodidad y la angustia.
El perineo se examina mejor con la niña en decúbito supino (o semisupino en el regazo de los padres) en posición de rana: talones juntos, rodillas flexionadas y caderas abducidas; o acostado de lado con las rodillas levantadas hacia el pecho.
La niña puede ayudar a separar los labios si lo prefiere.
No realice un tacto vaginal interno ni tome muestras vaginales internas en niñas prepúberes. Refiera a consulta de ginecología infantojuvenil, si lo considera necesario.
Pruebas diagnósticas
- Las pruebas deben dirigirse a la causa subyacente.
- Si la causa no está clara o existe la preocupación de que haya un cuerpo extraño en la vagina, consulte con un ginecólogo.
- Urocultivo y antibiograma, sospecha de infección de orina
- Test para descartar Estreptococo Beta Hemolítico del grupo A (EBHGA)
- Sospecha de oxiuros aplicar test de Graham
- Si presenta secreción profusa o con mal olor: se indica cultivo de secreción vaginal.
- Si esta la presencia de cuerpo extraño, sangrado o flujo recurrente se indica vaginoscopia.

Clasificación
Vulvovaginitis específica: cuando se aísla o se identifica el agente causal.
Vulvovaginitis inespecífica: producida por causas o agentes irritantes, mala técnica de aseo genita, baños de inmersión frecuente. La edad es un factor que se debe tener en cuenta ya que por razones anatómicas, uso de pañal, independencia de la niña para aseo de su área genital, puede presentarse con mucha frecuencia estas manifestaciones clínicas.
Diagnóstico diferencial
Considerar las posibles etiologías
Infecciosas: Bacteriana, fúngica, parasitaria, viral.
No infecciosa: cuerpo extraño, irritación química, dermatitis, abuso sexual.
Tratamiento
- El tratamiento dependerá de la causa, sea infecciosa o no y puede incluir cremas con vitaminas y minerales (Ademina kids, Ademina Plus, Over skin 10 0 40%, Desitin, Lanolzinc, Ureaderm), antibióticos según el espectro del germen aislado en el cultivo, calculado según peso y talla de la paciente, antiparasitarios (Albendazol, Helal, Zontricon, Givotan) o corticosteroides (Dermacortine, Dermazol) QUE ¿ COMO ¿ DURACION
- Es importante seguir las indicaciones del médico y completar el tratamiento para evitar recaídas.
- En caso de abuso sexual, es fundamental brindar apoyo psicológico y físico a la niña.
Consideraciones importantes:
- La vulvovaginitis en niñas es común y tratable, pero es importante consultar a un médico para descartar causas graves.
- En algunos casos, los síntomas pueden ser inespecíficos o estar relacionados con otras condiciones, por lo que es fundamental un diagnóstico preciso.
- La prevención es clave, incluyendo la educación sobre higiene íntima y hábitos saludables.
- En caso de sospecha de abuso sexual, es crucial buscar ayuda profesional.
Prevención
Uso de ropa interior blanca de algodón. Evite las pantimedias y ropa ajustada.
Evitar agentes irritantes: lociones y geles que contengan perfume o aroma. Preferir jabones de pH neutro.
No frotar la piel de la vulva con paños o toallitas húmedas. Secar la piel firme y delicadamente en vez de frotar con la toalla.
Usar papel higiénico sin esencias.
Uso de ungüentos emolientes a base de vitamina A y D o vaselina.
Niveles de evidencia y recomendación del manejo de la vulvovaginitis según GRADE.
RECOMENDACIÓN 1. La atención debe ser individual en un área privada. Se sugiere utilizar un lenguaje sencillo, neutro sin hacer juicios de valor. La historia clínica deberá averiguar sobre la presencia de síntomas, tales como: lesiones externas, flujo vaginal, mal olor, prurito, disuria, dolor abdominal. Además, se averiguará sobre la presencia de factores de riesgo para abuso sexual. Se continúa con el examen físico en busca de adenopatías (en especial las inguinales), fiebre, dolor abdominal a la palpación o dolor de “rebote”. Con el examen pélvico se deberá buscar la presencia de úlceras o lesiones genitales en labios mayores, menores y ano (Nivel de Evidencia Muy baja). Recomendación fuerte a favor
RECOMENDACIÓN 2. Con base en la historia clínica se hará un diagnóstico sindrómico, se administrará el tratamiento específico, recordando que puede haber más de un agente etiológico causal y se hará una consejería que deberá incluir orientación sobre el síndrome que presenta, (Nivel de Evidencia Alta). Recomendación fuerte a favor.
AUTORES
Natera José Luis 1
1Obstetra ginecólogo y Ginecólogo infanto Juvenil. Profesor del posgrado de ginecología y obstetricia del Hospital IVSS Dr. Domingo Guzmán Lander
Nombre autor responsable Natera José Luis 1
Correo: dr.jlnatera@gmail.com
BIBLIOGRAFÍA
- Chanchlani N, Hodes D. Consulta de quince minutos: Dolor vulvar en la niña prepúber. Arch Dis Child Educ Prac Ed2021; 106:333-340.
- Clare CA, Yeh J. Vulvodinia en la adolescencia: síndromes de dolor vulvar infantil. J Pediatr Adolesc Gynecol. 2011;24(3):110‐115.
- Davis VJ. Lo que el pediatra debe saber sobre ginecología pediátrica y adolescente: La perspectiva de un ginecólogo. Paediatr Child Health. 2003;8(8):491-495. doi:10.1093/pch/8.8.491
- Dennie J, Grover SR. Dolor perineal y vaginal molesto en niñas prepúberes: una etiología. J Paediatr Child Health. Febrero de 2013;49(2):138-40. doi: 1111/jpc.12085. Publicación electrónica, 18 de enero de 2013. PMID: 23331477.
- Dunford A, Rampal D, Kielly M, Grover SR. Dolor vulvar en pacientes pediátricas y adolescentes. J Pediatr Adolesc Gynecol. 2019;32(4):359-362
- Mauskar MM, Marathe K, Venkatesan A, Schlosser BJ, Edwards L. Enfermedades vulvares: Afecciones en adultos y niños. J Am Acad Dermatol. 2020;82(6):1287-1298.
- Laufer M et al 2020, Resumen de las molestias vulvovaginales en la niña prepúber,UptoDate consultado en julio de 2020
- Hospital Infantil de Perth. Directrices del servicio de urgencias: Vulvovaginitis. 2021. https://pch.health.wa.gov.au/For-health-professionals/Emergency-Department-Guidelines/Vulvovaginitis(consultado el 19 de mayo de 2022)
- Laufer MR, Emans SJ. Vulvovaginitis in the prepubertal child: Clinical manifestations, diagnosis, and treatment. UpToDate, 2023 [en línea] [consultado el 16/11/2023]. Disponible en https://medilib.ir/uptodate/show/134115 6.
- Tong L, Sun G, Teng J. Pediatric Lichen Sclerosus: A Review of the Epidemiology and Treatment Options. Pediatric Dermatology 2015; 32: 5939 (https://doi.org/10.1111/pde.12615) .
- Orszulak B, Dulska A, Niziński K, Skowronek K, Bodziony J, Stojko R, et al. Pediatric Vulvar Lichen Sclerosus. A Review of the Literature. Int J Environ Res Public Health 2021;(13):7153 (https://doi.org/10.3390/ijerph18137153).
- De Luca DA, Papara C, Vorobyev A, Staiger H, Bieber K, Thaçi D, et al. Lichen sclerosus: The 2023 update. Front. Med. 10:1106318 (https://doi.org/10.3389/fmed.2023.1106318)
- Sidbury R. Acute genital ulceration (Lipschütz ulcer). UpToDate, 2023 [en línea] [consultado el 16/11/2023]. Disponible en www.uptodate.com/contents/acute-genital-ulceration-lipschutz-ulcer
- Laufer MR, Emmans SJ. Overview of vulvovaginal conditions in the prepubertal child. UpToDate, 2023 [en línea] [consultado el 16/11/2023]. Disponible en uptodate.cn/contents/overview-of-vulvovaginal-conditions-in-the-prepubertal-child.
- Vilano SE, Robbins CL. Common prepubertal vulvar conditions. Curr Opin Obstet Gynecol 2016;28(5):359-65 (https://doi.org/10.1097/GCO.0000000000000309)
Traumatismo genital
Introducción
Este algoritmo se aplica al Traumatismo genital en niñas y adolescentes (TGNA).
Las causas pueden estar relacionadas con caídas accidentales, o asociadas a violencia física y abuso sexual.
A1. Así mismo ante la sospecha de Abuso sexual o violencia física se debe activar y seguir el protocolo y algoritmo de Abuso sexual A.
Aunque las lesiones genitales aisladas rara vez comprometen la vida de la paciente, su manejo inadecuado puede derivar en secuelas funcionales significativas, tales como dolor crónico, dispareunia, infertilidad secundaria en la vida adulta o desarrollo de fístulas urogenitales. Es imperativo que el personal de salud esté capacitado para identificar oportunamente estas lesiones, instaurar medidas terapéuticas iniciales adecuadas y garantizar una atención integral que contemple los aspectos físicos, psicológicos y emocionales de la paciente.
Definición
El TGNA se refiere a cualquier tipo de lesión que afecte genitales externos (la vulva o la vagina, la uretra y el ano) o internos, en la pelvis, la vejiga, los intestinos y los órganos reproductivos.
Clasificación
Clasificación según gravedad:
- Leve: Contusiones, abrasiones, hematomas superficiales, Laceraciones pequeñas sin compromiso funcional
- Moderado: Laceraciones profundas, lesiones de mucosa, Fractura pélvica no desplazada, Posible compromiso miccional o dolor significativo
- Severo: Avulsiones, lesiones penetrantes, fracturas pélvicas desplazadas, Lesiones vesicales o uretrales, Hemorragia activa o daño funcional severo.
Clasificación de la American Association for the Surgery of Trauma de los traumatismos vulvares y vaginales.
Revisar el título porque los 4 cuadros comprenden mas que traumatismos vulvares y vaginales, se sugiere: Traumatismos de genitales externos e intenos en niñas y adolescentes.
deben colocarlo como Fuente en la parte inferior y no va en el título.
La referencia debe estar incluida en BIBLIOGRAFÍA.
Anamnesis y exploración física
Anamnesis:
- Mecanismo del trauma, tiempo de evolución aproximado
Examen físico
- Evaluación general y correcciones rápidas de lesiones de forma inmediata.
- La evaluación primaria evalúa las lesiones en las vías respiratorias, la respiración y la circulación.
- La evaluación secundaria es una evaluación de la discapacidad del paciente, las extremidades y una evaluación de la cabeza a los pies para detectar cualquier lesión adicional.
- Evaluación del área genital: ubicación de lesiones, profundidad, hemorragia activa, integridad de funcionalidad de uretra, vejiga, hay dificultad para la micción o existe hematuria, se efectuará cistoscopia para valorar la integridad uretral y vesical, Vaginoscopia, rectoscopia y laparoscopia de acuerdo a clínica y evolución, siempre bajo anestesia general en quirófano, para estudio y reparación
- Paraclínicos: laboratorios, radiografías, ecografías y tomografías computarizadas
Tratamiento: traumatismo leve
Este tipo de lesiones son frecuentes en la práctica pediátrica. En general, no comprometen la anatomía ni la función genital, pero requieren una evaluación cuidadosa para descartar lesiones ocultas o señales de abuso.
Paciente hemodinámicamente estable
Evaluación inicial:
- Valoración clínica completa: anamnesis detallada, examen físico genital y perianal.
- Observación cuidadosa de signos como hematomas, laceraciones superficiales o erosiones.
- Evaluación del dolor, sangrado leve, dificultad para caminar o disuria.
Estudios complementarios (solo si hay dudas diagnósticas):
No son obligatorios, pero pueden incluir:
- Ecografía superficial si hay sospecha de hematoma profundo.
- Foto documentación médica si hay lesiones sospechosas (con consentimiento y fines legales).
Manejo conservador:
- Reposo físico: evitar actividades que generen fricción o presión genital.
- Frío local: aplicación de compresas frías o hielo envuelto para reducir inflamación.
- Analgesia básica: acetaminofén o ibuprofeno según edad y peso.
- Higiene local: limpieza suave con agua tibia, evitar jabones irritantes.
Cuidados específicos:
- Apósitos estériles en heridas pequeñas si hay riesgo de contaminación.
- Baños de asiento con agua tibia para confort y limpieza.
Educación y seguimiento:
- Orientar a la cuidadora sobre signos de alarma.
- Control médico en 48–72 h para confirmar evolución favorable.
- No se requiere hospitalización si se confirma estabilidad clínica.
Tratamiento: traumatismo moderado
Este tipo de lesiones requieren atención especializada, pero no siempre implican intervención quirúrgica urgente.
🟢 Paciente hemodinámicamente estable:
Evaluación inicial completa (signos vitales, anamnesis, examen físico genital y perianal).
- Estudios de imagen dirigidos:
- Ecografía pelviperineal si hay sospecha de hematoma profundo o lesión de mucosa.
- Radiografía simple si se sospecha fractura pélvica no desplazada.
- Manejo conservador con vigilancia activa:
- Reposo, aplicación de frío local, analgésicos.
- Antibióticos si hay heridas abiertas o riesgo de infección.
- Soporte escrotal o vulvar si existe dolor o inflamación.
Exploración bajo anestesia general (EAG):
- Indicada si el examen físico no permite visualizar adecuadamente la zona afectada por dolor, resistencia o edema.
- Permite realizar lavado quirúrgico, sutura de laceraciones profundas y evaluación de estructuras internas.
Consulta con especialista:
- Ginecólogo infantil y/u urólogo pediátrico para definir conducta posterior.
🔴 Paciente hemodinámicamente inestable:
Estabilización inmediata:
- Vía aérea, acceso venoso, control de sangrado externo.
- Líquidos intravenosos y monitoreo constante.
Evaluación rápida por imagen:
- TC de abdomen y pelvis con contraste para descartar hemorragia interna.
- Cistografía retrograda si se sospecha lesión vesical.
Exploración quirúrgica urgente bajo anestesia general:
- Fundamental para identificar foco de sangrado, valorar órganos internos y realizar reparaciones.
Hospitalización y manejo multidisciplinario:
- Pediatra, ginecólogo, urólogo, anestesiólogo.
- Posible referencia a centro de trauma pediátrico.
Tratamiento: traumatismo severo o grave
Generalmente asociado a mecanismos penetrantes o contusos de alta energía. Alto riesgo de compromiso funcional permanente.
🟢 Paciente hemodinámicamente estable:
Evaluación integral:
- Revisión de lesiones genitales, pélvicas y abdominales.
- TC pelviperineal, urografía, resonancia magnética si se requiere planificación quirúrgica.
EAG obligatoria:
- Laceraciones extensas, avulsiones o sangrado profundo requieren valoración bajo anestesia general.
- Sutura especializada, reparación de estructuras vasculares o musculares, irrigación abundante.
Cirugía reconstructiva planificada:
- Puede diferirse si no hay sangrado activo.
- Participación de ginecólogo, urólogo, y cirujano plástico pediátrico si es necesario.
Soporte psicológico:
- Evaluación temprana con trabajo social y psicología infantil ante implicaciones emocionales graves.
Seguimiento a largo plazo:
- Evaluación funcional urinaria y sexual futura.
🔴 Paciente hemodinámicamente inestable:
Protocolo de trauma avanzado:
- Asegurar ABC (vía aérea, ventilación, circulación).
- Control de hemorragia externa con compresión o vendaje temporal.
Cirugía exploratoria urgente:
- EAG inmediata para control de sangrado, reparación uretral o vaginal, manejo de lesiones viscerales asociadas.
- Posible colocación de catéter suprapúbico si hay trauma vesical o uretral extenso.
Unidad de cuidados intensivos pediátricos:
- Monitorización postoperatoria, manejo del dolor, tratamiento antibiótico intravenoso.
Niveles de evidencia del tratamiento del traumatismo genital con GRADE
El abordaje terapéutico del traumatismo genital en niñas y adolescentes se sustenta predominantemente en estudios observacionales, tales como series de casos, reportes clínicos y revisiones retrospectivas. A la fecha, no se han identificado ensayos clínicos aleatorizados y controlados (ECA) que evalúen de manera sistemática las intervenciones en esta población, lo cual limita la posibilidad de establecer recomendaciones con evidencia de alta calidad según el sistema GRADE (Grading of Recommendations Assessment, Development and Evaluation).
No obstante, los estudios observacionales disponibles reportan resultados clínicos favorables cuando se implementan protocolos de atención estructurados, especialmente en entornos donde el equipo de salud posee formación especializada en trauma pediátrico y aplica una evaluación integral del paciente. Esta aproximación permite una identificación precoz de lesiones, una intervención terapéutica oportuna y una reducción significativa del riesgo de complicaciones mayores, tales como dolor crónico, dispareunia, infertilidad secundaria o fístulas urogenitales.
Desde la perspectiva metodológica, la evidencia disponible se clasifica como de baja calidad según GRADE, debido a la ausencia de aleatorización, control de sesgos y tamaño muestral limitado. Sin embargo, su consistencia clínica, relevancia contextual y aplicabilidad práctica justifican la elaboración de algoritmos de manejo adaptados a las realidades locales, especialmente en países con limitaciones de acceso a estudios de mayor jerarquía.
Es fundamental que el personal de salud esté capacitado para reconocer signos clínicos de trauma genital, aplicar medidas terapéuticas iniciales basadas en guías de consenso y garantizar una atención multidimensional que incluya aspectos físicos, psicológicos y emocionales. La ausencia de evidencia de alta jerarquía no debe ser un obstáculo para la acción clínica, sino un llamado a fortalecer el juicio experto, la formación continua y el desarrollo de protocolos basados en la mejor evidencia disponible.
Autores
Muller Carlota 1 Pérez María Mercedes 2
1 Obstetra ginecólogo y Ginecólogo infanto Juvenil.
2 Obstetra ginecólogo y Ginecólogo infanto Juvenil. Profesora del posgrado de ginecología Infanto Juvenil del Hospital José Manuel de los Ríos
Nombre autor responsable Muller Boschetti Carlota 1
Correo: carlotamuller@gmail.com
BIBLIOGRAFÍA
- Heather N, Lopez MA, Focseneanu DF, Merritt A. Genital injuries: acute evaluation and management. Best Pract Res Clin Obstet Gynaecol. 2018;48:28–39. Available from: https://doi.org/10.1016/j.bpobgyn.2017.09.009
- Shnorhavorian M, Hidalgo-Tamola J, Koyle MA, Wessells H, Larison C, Goldin A. Unintentional and sexual abuse-related pediatric female genital trauma: a multiinstitutional study of free-standing pediatric hospitals in the United States. Urology. 2012;80(2):417–22. Available from: https://doi.org/10.1016/j.urology.2012.04.021
- Diez Sáez K, Gancedo Baranda A, Estopiñá Ferrer G. Agresión sexual en la infancia y adolescencia. In: Sociedad Española de Urgencias de Pediatría (SEUP). Protocolos diagnósticos y terapéuticos en urgencias de pediatría. 4ª ed. 2024.
- Alvares Solís et al. Arch Invest Pediátr Méx. 1999;1(4):Enero–Marzo.
- Cintean R, Eickhoff A, Zieger J, et al. Epidemiology, patterns, and mechanisms of pediatric trauma: a review of 12,508 patients. Eur J Trauma Emerg Surg. 2023;49:451–9.
- Clément J, Chiron P, Arvieux C, Hornez E. [Referencia incompleta: falta título del artículo y fuente. Se recomienda verificar el documento original para completar].
- Principios del tratamiento quirúrgico de los traumatismos anorrectales y de los órganos genitales. EMC Técn Quir Apar Dig. 2024;40(3):1–19.
Información para padres de familia en la web
Enlaces:
Lesiones en genital de mujer | Children’s Hospital Colorado
Yo Me Cuido | ¿Qué hago si mi hijo o hija se golpea las zonas genitales?