Nefrología
ITU
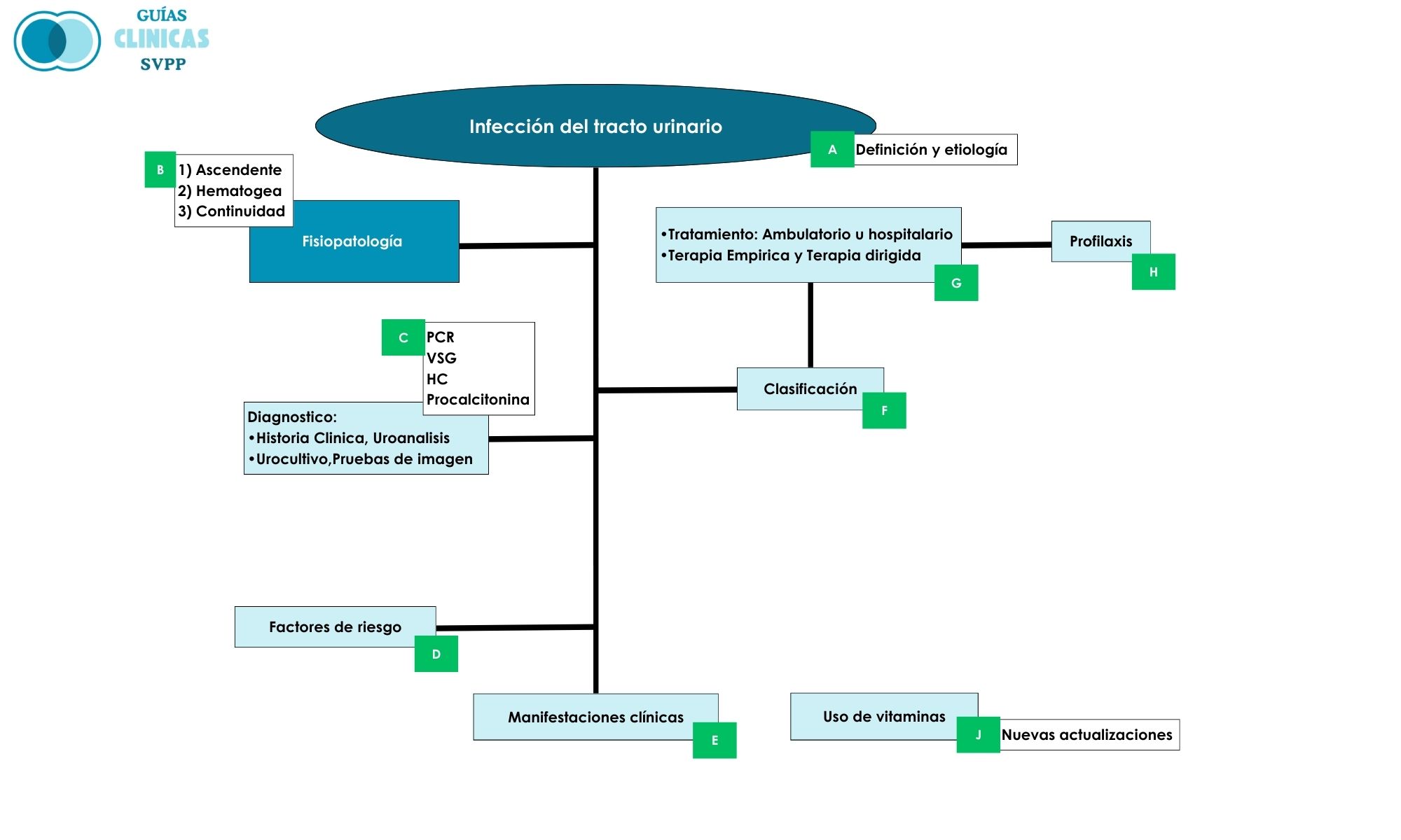
Definición y etiología
Definición: Es el conjunto de signos y síntomas producto de la invasión, colonización y multiplicación de microorganismos a lo largo de la vía urinaria.
Etiología: Enterobacterias son los uropatógenos más frecuentes, principalmente por Escherichia coli (85%). Otros microorganismos pueden ser Proteus mirabilis y Klebsiella pneumonie. Considerar etología por grupo etario, en menores de un mes Enterobacterias, Enterococos sp, Lysteria monocytogenes, Streptococcus agalactiae Entre uno y tres meses Enterobacterias Enterococos sp. Mayores de tres meses Enterobacterias. En adolescentes con inicio de vida sexual considerar Staphylococos saprophyticus. Casos especiales como adenovirus (cistitis hemorrágica).
Fisiopatología
Ocurre a través de tres mecanismos:
- Ascendente: es la más común en lactantes menores hasta la adolescencia.
- Hematógeno: ocurre principalmente en neonatos.
- Continuidad: es el menos común, generalmente se produce en pacientes que han sido intervenidos quirúrgicamente o aquellos con presencia de fistulas renales.
Diagnóstico
- Anamnesis: Preguntar factores de riesgo y manifestaciones clínicas urinarias y sistémicas.
- Uroanálisis: Dependerá de los hallazgos encontrados, interpretar más de 10 leucocitos por campo en orina no centrifugada o más de 5 leucocitos por campo de orina centrifugada. Presencia de bacterias en orina, así como la prueba de nitritos y esterasa.
Tabla 1. Tira Reactiva. Conducta recomendada.
TIRA REACTIVA SOSPECHA DIAGNOSTICA Nitritos (+) Esterasa Leucocitaria (+) ITU muy probable. Recoger urocultivo e iniciar tratamiento antibiótico empírico Nitritos (+) Esterasa leucocitaria (-) ITU muy probable. Recoger urocultivo e iniciar tratamiento Nitritos (-) Esterasa Leucocitaria (+) Puede ser ITU o no. Manejo basado en la clínica. Nitritos (-) Esterasa leucocitaria (-) ITU improbable. No iniciar tratamiento - Urocultivo: Aislara el microorganismo causante de los signos y síntomas, así como dirigir la terapia antimicrobiana especifica.
Tabla 2. Métodos de recogida de la orinaUrocultivo positivo Chorro miccional medio limpio >50000-100000UFC/ml de un germen Bolsa Adhesiva No recomendado como toma de muestra para urocultivo. Cateterismo vesical >o= 10000 UFC/ml de un germen. Punción suprapúbica Cualquier crecimiento de gérmenes - Pruebas de imagen:
- Ecografía renal: orienta en el diagnóstico de alguna malformación anatómica o presencia de otras patologías como litiasis renal.
- Uretrocistografia miccional: Gold estándar para el diagnóstico de reflujo vesicoureteral.
- Gammagrafía Renal Tc99 DMSA: para detectar cicatrices renales, especialmente para pacientes con infecciones del tracto urinario a repetición.ALGORITMO DE MANEJO
Proceso diagnóstico: Sospecha de Infección del tracto urinario realizar:
1. Historia clínica y exploración física
2. Interrogar factores de riesgo de ITU
3. Solicitar uroanálisis
4. Si esterasa +nitritos → Iniciar antibioticoterapia empírica
5. Solicitar urocultivo
6. Considerar hematología completa, proteína C reactiva y otros reactantes de acuerdo con manifestaciones clínicas.
7. Si hay ITU recurrente considerar 7 y 8.
8. Pruebas de imagen
9. Derivar a especialista si procede.
ALGORITMO DE MANEJO
Proceso diagnóstico: Sospecha de Infección del tracto urinario realizar:
- Historia clínica y exploración física
- Interrogar factores de riesgo de ITU
- Solicitar uroanálisis
- Si esterasa +nitritos → Iniciar antibioticoterapia empírica
- Solicitar urocultivo
- Considerar hematología completa, proteína C reactiva y otros reactantes de acuerdo con manifestaciones clínicas.
- Si hay ITU recurrente considerar 7 y 8.
- Pruebas de imagen
- Derivar a especialista si procede.
Factores de riesgo
Los principales Factores de riesgo asociados a Infección del tracto urinario incluyen:
- Anomalías congénitas del riñón y vías urinarias. RVU.
- Alteraciones funcionales del tracto urinario.
- Disfunción vesical.
- Estreñimiento.
- Alteraciones metabólicas, Hipercalciuria, hiperuricosuria, hipocitraturia litiasis renal.
- Mala higiene y hábitos inadecuados, actividad sexual.
- Fimosis, adherencia balanoprepucial, sinequia de labios menores.
- Sonda vesical, vejiga neurogénica, mielomeningocele.
Manifestaciones clínicas
Tabla. 3
| GRUPO DE EDAD | Mas frecuentes | —————————————-> | Menos frecuentes |
| Lactantes menores de tres meses | Fiebre Vómitos Letargia Irritabilidad | Pérdida del apetito Falla de medro | Ictericia Hematuria Orina con mal olor |
| Mayores de 3 meses preescolares y escolares | Preverbal: Fiebre | Vómitos Pérdida del apetito | Letargia Irritabilidad Hematuria Falla de medro Orina con mal olor |
Verbal: Aumento de la frecuencia Disuria Tenesmo | Micción disfuncional Incontinencia Dolor abdominal | Fiebre Malestar Vómitos Hematuria Orina con mal olor, turbia |
Clasificación
Se clasifican según la localización anatómica: (baja o cistitis) o (altas pielonefritis).
De acuerdo con el episodio:
Primo infección si es el primer episodio
Recurrente que a su vez puede subdividirse en persistente o reinfección.
Bacteriuria Asintomática: presencia de urocultivo positivo en ausencia de marcadores inflamatorios en el examen de orina y el paciente sin sintomatología clínica.

Tratamiento
Se individualiza cada paciente y se establecen estrategias para decidir el lugar de tratamiento ambulatorio u hospitalario. Existen indicaciones precisas para decidir la terapia parenteral, como lo son recién nacidos, lactantes menores, sepsis, inmunocompromiso grave, intolerancia la vía oral, mala respuesta al antibiótico vía oral, malformaciones urológicas conocidas como reflujo de alto grado febril. Hay que recordar que el tratamiento de la ITU es en dos etapas, al inicio la terapia empírica la cual se debe iniciar luego de tomar adecuadamente una muestra de orina para urocultivo y la segunda etapa es la terapia dirigida al obtener a las 72 horas el resultado del urocultivo y antibiograma.
Uso de vitaminas
- Vitamina A: 50,000 UI por 2 semanas
- Vitamina D: 400 UI – 1 gota por kilo por 3 meses.
Nuevas actualizaciones
VACUNACIÓN CONTRA E. Coli (en estudio)
- Administración sublingual
- Presentación en gotas.
Autores
Hernández Richard¹ Estévez Liliana², Albornoz, Cristhy³ Moy, Claudia⁴ Duerto, María José⁵
- Nefrólogo/Pediatra Hospital Central de San Cristóbal (Táchira) 2.
Nefrólogo/Pediatra Hospital Central de Valle la Pascua (Guárico) 3. Nefrólogo/Pediatra
SAHUM Servicio Autónomo Hospital Universitario de Maracaibo (Zulia) 4. Instituto
Médico la Floresta Grupo Médico Santa Paula (Distrito Capital) 5. Imdelmedicalcenter Barcelona Clínica Mérida Anaco (Anzoátegui)
Autor corresponsal: Hernández Richard.
richardnef@gmail.com
BIBLIOGRAFÍA
- Dalet Fernando, Del Río Gerardo. Infecciones urinarias. Editorial Panamericana, Barcelona, España, 1998. Cap.1, 15p
- Hoen Lisette A, Bogaert Guy, Radmayr Christian, Tejgul Sedar et al. Update of the EAU/ESPY guidelines on urinary tract infections in children. Volume 17, Issue 2P200-207April 2021 https://www.jpurol.com/article/S1477-5131(21)00068-1/fulltext
- Montini Giovanni, Spencer John David, Hewitt Ian K. Urinary tract infections in children; In E. Francesco, Goldstein, A. Bagga, C. Bates, R. Shroff (editores). Pediatrics Nephrology, eighth edition, Springer, 2022, pp 1323-1342.
- Moriyón JC, Petit N, Coronel V, Ariza M, Arias A, Orta N. Infección urinaria en pediatría. Definición, epidemiología, patogenia, diagnóstico. Arch Venez Puer Ped 2011 Mar v. 74 n. 1 Caracas.
- Orta-Sibú N, López M, Moriyón J, Chavez JB, Ariza M, Caviedes N, et al. Epidemiología de las enfermedades renales en niños en Venezuela. Arch Venez Pueric Pediatr 2001; 64:76-86.
- Hernández R, Daza A, Marín J. Infección urinaria en el niño (1 mes-14 años). Protocolo de Nefrología de la Asociación Española de Pediatría. En: http://www.aeped.es/sites/default/files/documentos/5_4.pdf. Protocolo actualizado 2008
- Chen L, Baker M. Racial and ethnic differences in the rates of urinary tract infections in febrile infants in the emergency department. Pediatr Emerg Care. 2006;22(7):485-7
- Shaikh N, Morone NE, Bost JE, Farrell MH. Prevalence of urinary tract infection in childhood: a meta-analysis. Pediatr Infect Dis J. 2008;27(4):302-8.
- Grupo de trabajo de la Guía de Práctica Clínica sobre Infección del Tracto Urinario en la Población Pediátrica. Guía de Práctica Clínica. Infección del Tracto Urinario en la Población Pediátrica. Actualización 2024. https://serviciopediatria.com/wp-content/uploads/2024/05/2024_GPC-Infeccion-Tracto-Urinario-en-Pediatria.pdf
- Reyes Morales L, Núñez Cortes X, García Nájera MC, Navarro Ramírez AC, Martínez Vázquez R, Osorio Contla EI, Villalobos Elvira ET, Muñoz Haro JM. Abordaje de las infecciones del tracto urinario en pediatría. Acta Pediatr Méx 2025; 46 (1): 103-112. https://actapediatrica.org.mx/article/abordaje-de-las-infecciones-del-tracto-urinario-en-pediatria/
- National Institute for Health and Care Excellence. Guidelines: Urinary tract infection in unders: diagnosis and management. London: National Institute for Health and Care Excellence (NICE). 2022 https://www.nice.org.uk/guidance/ng224
Recomendaciones para los padres de familia
1. Evaluación médica especializada
- Acudir a un nefrólogo pediátrico
- Hábitos de higiene y micción
- Enseñar a las niñas a limpiarse de adelante hacia atrás para evitar que bacterias fecales lleguen a la uretra.
- Evitar el uso de jabones perfumados o baños de burbujas, que pueden irritar la uretra.
- Fomentar que el niño orine con frecuencia y no retenga la orina por largos periodos.
- 3. Hidratación adecuada
- Asegurarse de que el niño beba 8–10 vasos de agua al día para mantener el tracto urinario limpio.
- Consultar con el pediatra sobre el uso de jugo o extracto de arándano, que puede ayudar a prevenir la adhesión de bacterias.
- Prevención del estreñimiento
- Mantener una dieta rica en fibra para evitar el estreñimiento, que puede aumentar el riesgo de infecciones urinarias.
- Cuidados con pañales
- Cambiar los pañales con frecuencia para evitar que las heces permanezcan en contacto con la zona genital.
- Tratamiento y seguimiento
- Seguir el tratamiento antibiótico completo según indicación médica.
- En algunos casos, se puede considerar profilaxis antibiótica continua, pero solo bajo supervisión médica.
- Evitar el uso innecesario de antibióticos, ya que puede aumentar la resistencia bacteriana.
Síndrome Nefrótico Idiopático
Autores
Duerto, María José 1 Hernández, Richard 2 Albornoz, Cristhy 3 Estévez, Liliana 4 Moy, Claudia 5
1.Fazgan. Nefrólogo/Pediatra (Fondo Único de los Trabajadores de la Gobernación del Edo Anzoátegui.) 2..Nefrologo/Pediatra, Hospital Central de San Cristóbal (Táchira) 3. Nefrólogo /Pediatra. SAHUM Servicio Autónomo Hospital Universitario de Maracaibo (Zulia) 4. Nefrólogo Pediatra. Hospital Central de Valle de la Pascua. 5. Nefrólogo/Pediatra. Instituto médico La Floresta. Grupo Sta Paula.
Autor Corresponsal: Hernández Richard
Correo: richardnef@gmail.com
BIBLIOGRAFÍA
Kidney Disease: ImprovingGlobal Outcomes (KDIGO) Nephrotic Syndrome In Children Work Group. KDIGO 2025 Clinical Practice Guideline for the Management of Nephrotic Syndrome in Children. Kidney Int. 2025;107(5S):S241–S289.
Abarca Zúñiga V, Álvarez Rodríguez N. Síndrome nefrótico en pediatría. Rev.méd.sinerg. [Internet]. 26 de febrero de 2020 [citado 20 de julio de 2025];5(3):e392. Disponible en: https://revistamedicasinergia.com/index.php/rms/article/view/39
Instituto Mexicano del Seguro Social (IMSS). Diagnóstico y Tratamiento del SIndrome Nefrótico Primario en Niños: Guía de Referencia Rápida. México: División de excelencia clínica. Coordinación de Unidades Médicas de alta especialidad. [citado 19 de julio de 2025]. Disponible en: www.imss.gob.mx
Román Ortiz E. Síndrome nefrótico pediátrico. Protoc diagn ter pediatr. 2022;1:317-37.. Kallen J.R. Langman C.B. Pediatric Nephrotic Syndrome. Medscape
.2023emedicine.medscape.com/article/982920-print.[citado 27 de julio de 2025]. Disponible en: https://emedicine.medscape.com/article/982920-overview?form=fpf
Recomendaciones para los padres de familia
Seguimiento médico
- Cumplir con el tratamiento prescrito (generalmente corticoides como prednisona).
- Asistir a controles periódicos con el nefrólogo pediátrico para ajustar dosis y evaluar respuesta.
- Informar al médico sobre cualquier efecto secundario de la medicación (ej. aumento de peso, cambios de humor, hipertensión).
Control en casa
- Monitorear la orina con tiras reactivas para detectar proteinuria temprana.
- Vigilar la aparición de edemas (hinchazón en párpados, tobillos, abdomen).
- Controlar el peso diario del niño, ya que un aumento rápido puede indicar retención de líquidos.
Alimentación y estilo de vida
- Mantener una dieta baja en sal para reducir la retención de líquidos.
- Favorecer una alimentación equilibrada, rica en frutas y verduras, evitando exceso de grasas.
- Asegurar una hidratación adecuada, salvo que el médico indique restricciones.
Prevención de complicaciones
- El síndrome nefrótico aumenta el riesgo de infecciones; por ello, mantener al día las vacunas recomendadas.
- Evitar contacto con personas enfermas y reforzar medidas de higiene (lavado de manos frecuente).
- Consultar de inmediato si el niño presenta fiebre, dificultad respiratoria o dolor abdominal, ya que pueden ser signos de complicaciones graves.
Apoyo emocional y escolar
- Explicar al niño su condición de manera sencilla para reducir ansiedad.
- Coordinar con la escuela para que comprendan la situación y apoyen en caso de ausencias por controles médicos.
- Fomentar actividades recreativas seguras, evitando deportes de contacto intenso durante fases de edema.
Puntos críticos que los padres no deben olvidar
- La adherencia al tratamiento es esencial para evitar recaídas.
- La detección temprana de proteinuria y edemas permite actuar rápidamente.
- El entorno familiar y escolar debe ser comprensivo, ya que el síndrome puede implicar períodos de hospitalización o cambios en la rutina.
Síndrome Nefritico Agudo
Definición y etiología
Definición:
El síndrome nefrítico agudo, es una manifestación clínica resultante de una inflamación glomerular aguda. Se caracteriza por la presencia de hematuria, edema, hipertensión arterial y proteinuria leve a moderada. Puede acompañarse de oliguria y alteración de la función renal. En la edad pediátrica, su causa más frecuente es la glomerulonefritis postinfecciosa aguda (GNAPI), que suele aparecer una a tres semanas después de una infección estreptocócica (faringitis o impétigo).
Etiología:
Epidemiología
Edaddepresentación:4–14 años (muy raro <3años)
Predominio masculino 2:1
GNAPI representala causamás frecuente de síndrome nefrítico infantila nivel mundial (≈470.000nuevoscasos/año)
10%deniñosconfaringitis y 25%en caso de impetigo progresan a GNPI
Manejo clínico. Paciente con síndrome nefrítico
Manifestaciones Clínicas:
Inicio típico:1–3semanasdespuésdefaringitis o impétigo.
- Hematuria macroscópica (color Coca-Cola)
- Edema (periorbitario →generalizado)
- Hipertensión arterial
- Oliguria
- Fiebre, malestar general
- Nauseas, dolor abdominal
Autores
Hernandez, Richard¹ Estevez, Liliana² Albornoz, Cristhy³ Moy, Claudia⁴ Duerto, María José⁵
1.Nefrólogo/Pediatra Hospital Central de San Cristobal (Táchira)
- Nefrólogo/Pediatra Hospital Central de Valle del a Pascua (Guárico) 3. Nefrólogo/Pediatra SAHUM Servicio Autónomo Hospital Universitario de Maracaibo (Zulia) 4. Instituto Médico la Floresta Grupo Médico Santa Paula (Distrito Capital) 5. Fargan (Fondo Unico de trabajadores de la Gobernación del edo. Anzoátegui (Anzoátegui)
Autor corresponsal: Hernandez, Richard¹
Correo: richardnef@gmail.com
BIBLIOGRAFÍA
1.Fernández Maseda MÁ, Romero Sala FJ. Glomerulonefritis aguda postinfecciosa. Protocolos diagnósticos y terapéuticos en nefrología pediátrica [Internet]. Madrid: Asociación Española de Pediatría; 2014. p.303–14.
2.García de la Puente S, Salas-López JA. Glomerulonefritis postinfecciosa en pediatría: revisión actualizada. Rev Mex Pediatr. 2022;89(1):26-34.
3.González-Lamuño D, Buendía de Guezala A. Síndrome nefrítico y glomerulonefritis. Pediatría Integral. 2022; XXVI (8): 471.e1–471.e13.
Recomendaciones para los padres de familia
- Asistir a todas las citas: El nefrólogo pediátrico es su aliado principal. No falte a los controles.
- Medicación: Administre exactamente como fue recetada. Nunca suspenda o modifique la dosis de medicamentos (como los antihipertensivos) sin consultar al médico.
- Controles en casa: Aprenda a tomar la presión arterial de su hijo si el médico lo indica. También anote la cantidad de orina y su aspecto.
Manejo de la Dieta (Dieta Renal)
- Restricción de SAL (Sodio): Es la más importante. La sal empeora la hinchazón y la presión alta.
2 . Evite: Comidas procesadas, enlatados, embutidos, sopas de sobre, snacks salados, salsas comerciales, quesos curados.
- Cocine con muy poca sal. Use especias, hierbas aromáticas, ajo y limón para dar sabor.
- Restricción de LÍQUIDOS: Solo si el médico lo indica. En la fase aguda, se puede limitar la ingesta para controlar el edema y la presión.
- Mida los líquidos (agua, leche, jugos, sopas) según las indicaciones. 2 .6 Restricción de POTASIO y PROTEÍNAS: No siempre es necesaria. Solo debe implementarse bajo supervisión médica específica.
- El medico le dirá si debe limitar alimentos ricos en potasio (plátano, naranja, tomate, patata) o proteínas (carne, pescado, huevos).
- Medicación
Reposo y Actividad Física
1.Fase activa: Durante la fase aguda (con hinchazón, hipertensión), el reposo es fundamental. Favorece la diuresis (producción de orina) y ayuda a controlar la presión.
- Recuperación: Una vez que los síntomas mejoren (la hinchazón baje, la presión se normalice y la orina se aclare), el niño puede reintegrarse gradualmente a sus actividades normales, incluida la escuela. Evite deportes de contacto o de alto rendimiento hasta que el médico lo autorice.
Prevención de Infecciones
Lavado de manos frecuente.
Evite el contacto con personas enfermas (gripe, varicela, etc.).
Mantenga al día el calendario de vacunación (consultando con el pediatra qué vacunas son compatibles con su tratamiento).
Vigilancia de Signos de Alarma (¿Cuándo volver a Urgencias?)
Contacte inmediatamente a su médico o acuda a urgencias si observa:
Disminución marcada o ausencia total de orina en 12 horas.
Aumento repentino de la hinchazón.
Dolor de cabeza intenso, visión borrosa o convulsiones (signos de presión arterial muy alta).
Fiebre alta.
Dificultad para respirar o tos (podría indicar acumulación)
Vigilancia de Signos de Alarma (¿Cuándo volver a Urgencias?)
Contacte inmediatamente a su médico o acuda a EMERGENCIA si observa:
Disminución marcada o ausencia total de orina en 12 horas.
Aumento repentino de la hinchazón.
Dolor de cabeza intenso, visión borrosa o convulsiones (signos de presión arterial muy alta).
Fiebre alta.
Hipercalciuria
Definición
Es una anomalía metabólica debido a una excreción urinaria excesiva de calcio, frecuentemente asociada a riesgos de litiasis renal y nefrocalcinosis.
Epidemiología
- Prevalencia 2,2 hasta 6,4%
- Mas común sexo Masculino
- Causa mas Frecuente litiasis infancia
- Litiasis Renal multiplicado por 5 ( ultima década)
- Mayor riesgo Nefrocalcinosis
Tipos
- Primarias:
Cuando no está asociada a una causa definida
- Secundarias: Cuando se debe a alguna patología o condición definida
Tipos de hipercalciuria
Hipercalciuria Idiopática:
- Es un defecto metabólico caracterizado de origen genético que se caracteriza por excreción elevada urinaria de calcio en Ausencia de Hipercalcemia, por alteraciones en el transporte de calcio a nivel intestinal, renal y del hueso, especialmente, en adultos con litiasis cálcica y osteoporosis.
- Este trastorno familiar poligenico requiere la interacción de factores genéticos y ambientales.
Fisiopatología:
- Defecto en la reabsorción tubular de calcio, por inmadurez funcional o de causa genética.
- Aumento en la absorción intestinal de calcio por aumento en la síntesis o sensibilidad al calcitriol (Forma activa de la vitamina D).
- Pérdida renal de fosfato e hipofosfatemia, que estimularía secundariamente la producción renal de calcitriol y, por tanto, la absorción intestinal de calcio.
- Aumento en la resorción ósea, por aumento en la producción de diversas citocinas de origen monocitario, de prostaglandina E2 o secundario a acidosis metabólica.
Hipercalciuria normocalcémicas:
- Son el resultado de una reabsorción ósea y/o hiperabsorción intestinal
- Hipervitaminosis D
- aporte alimentario excesivo de calcio (productos lácteos)
- aportes inapropiados de calcio o de fosfato en nutrición parenteral,
- corticoterapia, inmovilización, osteogénesis imperfecta, enfermedades inflamatorias y síndrome de Wiedmann-Beckwith.
Autores
Duerto, María José 1 Hernández, Richard 2 Albornoz, Cristhy 3 Estévez, Liliana 4 Moy, Claudia 5
1.Fazgan. Nefrólogo/Pediatra (Fondo Único de los Trabajadores de la Gobernación del Edo Anzoátegui.) 2..Nefrologo/Pediatra, Hospital Central de San Cristóbal (Táchira) 3. Nefrólogo /Pediatra. SAHUM Servicio Autónomo Hospital Universitario de Maracaibo (Zulia) 4. Nefrólogo Pediatra. Hospital Central de Valle de la Pascua. 5. Nefrólogo/Pediatra. Instituto médico La Floresta. Grupo Sta Paula.
Autor Corresponsal: Hernández Richard
Correo: richardnef@gmail.com
BIBLIOGRAFÍA
- . Milliner DA. Urolithiasis. En: Pediatric Nephrology. Avner ED, Harmon WE. Niaudet P. (5ª ed.). Philadelphia: Lippincott Willians & Wilkins 2004; p. 1091-1111.
- Butani L, Kalia A. Idiopathic hypercalciuria in children–how valid are the existing diagnostic criteria? Pediatr Nephrol 2004; 19:577-582.
- Insogna KL, Broadus AE, Dreyer BE, Ellison AF, Gertner JM. Elevated production rate of 1,25-dihydroxyvitamin D in patients with absorptive hypercalciuria. J Clin Endocrinol Metab 1985; 61:490-495.
- Pak CYC, OhataM, Lawrence EC, Snyder W. The hypercalciuria: causes, parathyroid functions and diagnostic criteria. J Clin Invest 1974; 54:387-400.
5. Messa P, Mioni G, Montanaro D, Adorati M, Antonucci F, Favazza A, Messa M, Enzmann G, Paganin L, Nardini R. About a primitive osseous origin of the so-called ‘renal hypercalciuria’. Contrib Nephrol 1987; 58:106-110.
- Alon U, Warady BA, Hellerstein S. Hypercalciuria in the frequency-dysuria syndrome of childhood. J Pediatr 1990; 116:103-105.
- López MM, Castillo LA, Chávez JB, Ramones C. Hypercalciuria and recurrent urinary tract infection in Venezuelan children. Pediatr Nephrol 1999; 13: 433-437.
- García-Nieto V, Ferrández C, Monge M, de Sequera M, Rodrigo MD. Bone mineral density in pediatric patients with idiopathic hypercalciuria. Pediatr Nephrol 1997; 11: 578-583. . García-Nieto V, Monge Zamorano M, Rodrigo Jiménez MD, Callejón Callejón A, Gaspar Guardado A, García Rodríguez VE. Estudio evolutivo de la densidad mineral ósea en niños diagnosticados de hipercalciuria idiopática. Su relación con la calciuria y con la eliminación urinaria de desoxipiridinolina, determinadas en dos momentos del día. Nefrología 2004; 24: 610.
- La Manna A, Polito C, Cioce F, De Maria G, Capacchione A, Rocco CE, Papale MR, Romei L. Calyceal microlithiasis in children: report on 196 cases. Pediatr Nephrol 1998; 12: 214-217.
- García Nieto V, Ferrández C, Monge M, Vázquez C. Biocheminal markers of bone activity in children with idiopathic hypercalciuria. Pediatr Nephrol 2001; 16: C15. 12. Weisinger JR. New insights into the pathog.
Recomendaciones para los padres de familia
QUÉ HACER (✔️) | QUÉ EVITAR (❌) |
Hidratar con agua constantemente. | Dar refrescos, jugos envasados y bebidas azucaradas. |
Ofrecer la dosis justa de calcio según su edad (lácteos, etc.). | Eliminar por completo los lácteos y el calcio de la dieta. |
Cocinar con poca sal y usar especias/hierbas aromáticas para dar sabor. | Poner el salero en la mesa y consumir snacks salados, precocinados y embutidos. |
Mantener un peso saludable y vida activa. | Permitir el sedentarismo y el exceso de peso. |
Cumplir estrictamente con el control médico y los tratamientos recetados. | Automedicar o suspender los medicamentos sin consultar al médico. |
Educar al niño (según su edad) sobre la importancia de beber agua y comer sano. | Crear una obsesión por la enfermedad o una ambiente de restricción constante que genere ansiedad. |
Enuresis nocturna
Definición
- Enuresis Nocturna (EN):Emisión repetida de orina durante el sueño en niños con edad mental de 5 años o más, que ocurre al menos dos veces por semana durante tres meses consecutivos o produce malestar/deterioro clínicamente significativo y que no está asociado a patologías de base o al efecto directo de sustancias.
- Enuresis Monosintomática (EM):Enuresis nocturna sin síntomas diurnos del tracto urinario inferior (no hay urgencia, incontinencia diurna, frecuencia anormal, chorro entrecortado, maniobras de contención, etc.) ni antecedentes que sugieran disfunción vesical.
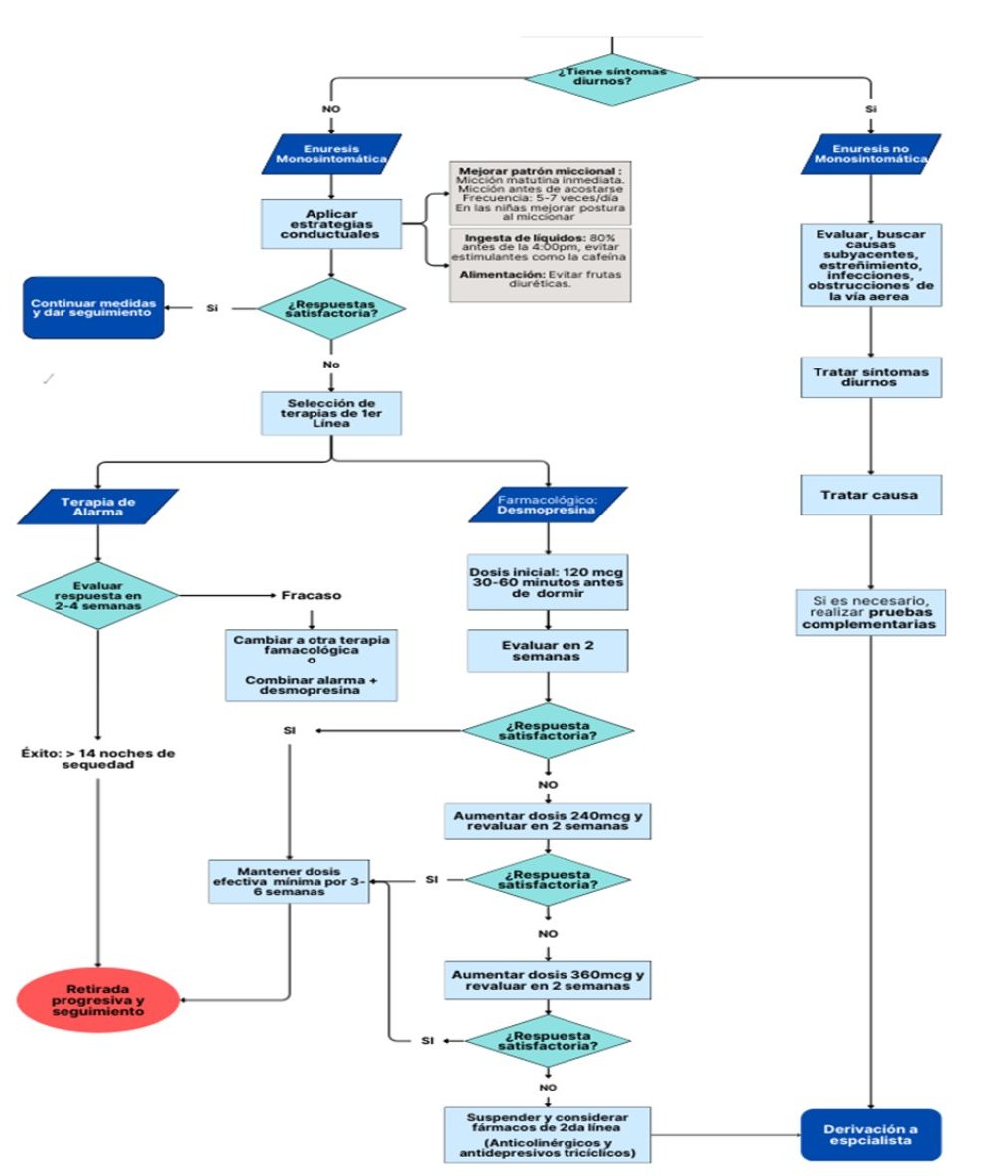
- Enuresis No Monosintomática (ENM):Enuresis nocturna asociada a cualquier síntoma diurno del tracto urinario inferior (p. ej., urgencia, incontinencia diurna, frecuencia aumentada o disminuida, vaciado incompleto, chorro débil/entrecortado, esfuerzo miccional).
- Enuresis Primaria (EP): enuresis en la cual el niño nunca ha mantenido un periodo sostenido de continencia nocturna (sequedad nocturna), durante 6 o más meses consecutivos.
- Enuresis Secundaria (ES):Reaparición de enuresis después de haber logrado continencia nocturna sostenida durante al menos 6 meses.
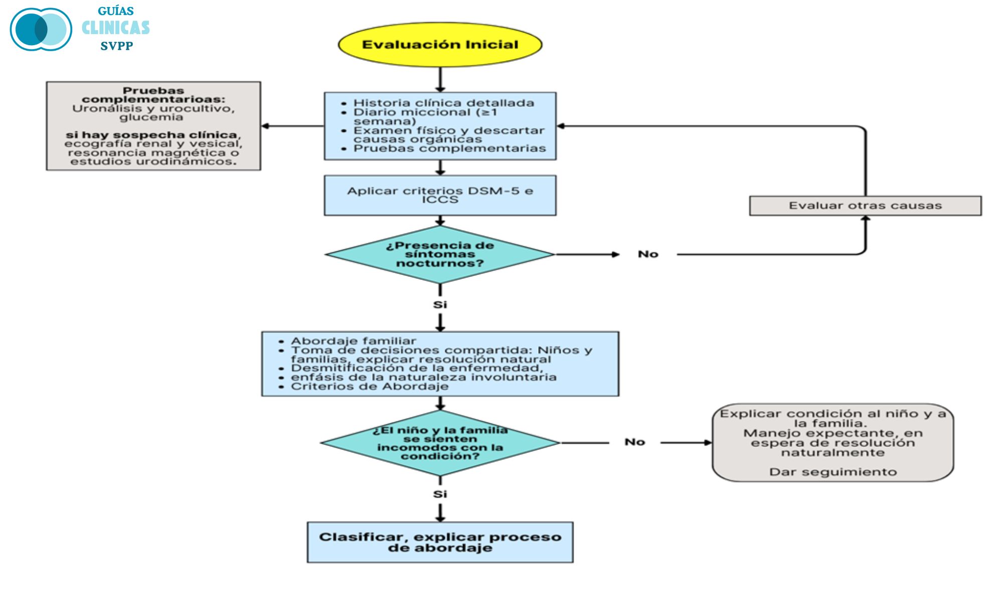
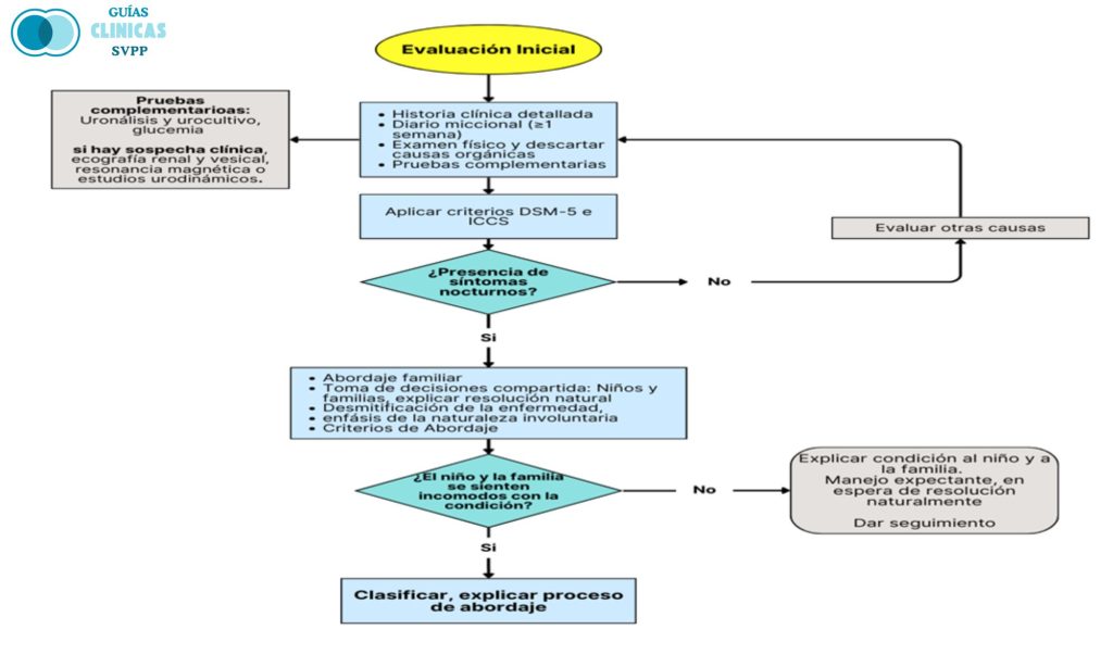
Diagnóstico: criterios y puebas
2.1. Criterios Diagnósticos (Consenso DSM-5 / ICCS)
El diagnóstico requiere cumplir los siguientes criterios:
- Edad:edad mental ≥ 5 años (o cronológica con desarrollo mental adecuado para la edad).
- Frecuencia:≥ 2 episodios/semana (DSM-5) o ≥ 1 episodio/mes (ICCS).
- Duración:≥ 3 meses consecutivos.
- Exclusión:No atribuible a un efecto de sustancias (p. ej., diuréticos) o a otra condición médica que explique directamente la micción (p. ej., diabetes mellitus descompensada, malformaciones o lesiones neurológicas).
2.2. Proceso Diagnóstico y Pruebas Complementarias
- Historia Clínica Detallada:Anamnesis dirigida. Definir las características de la enuresis: si es primaria o secundaria, frecuencia semanal, volumen de escapes, momento de la noche, si hay micción previa a dormir o cambios en los patrones identificados.
Identificar historia familiar de enuresis, ITU previas, descartar malformaciones urológicas, patología neurológica, diabetes, fármacos (diuréticos).
Determinar cambios en el contexto psicosocial: Estrés, cambios familiares/escolares, motivación y valorar la adherencia potencial al tratamiento. - Diario Miccional de 72h:un diario miccional realizado durante 72 horas proporciona información objetiva y cuantificable sobre: la frecuencia miccional, volumen miccional, patrón de poliuria nocturna, hábitos de ingesta de líquidos y episodios de incontinencia. Se recomienda como parte de la evaluación inicial, ayuda a identificar entre Enuresis Monosintomática (EM) y No Monosintomática (ENM).
- a) Frecuencia Miccional: para identificar Vejiga hiperactiva o de baja capacidad (ENM) en patrones de frecuencia urinaria alta; o déficit nocturno de ADH (EM) en patrones de frecuencia urinaria normal.
- b) Volumen Miccional Máximo (VMM): Se identifica el volumen más alto de orina medido. Se compara con la capacidad funcional de la vejiga esperada para la edad (Fórmula: [Edad en años + 1] x 30 = ml esperados). Un VMM bajo sugiere vejiga de baja capacidad.
- c) Poliuria Nocturna: Se calcula comparando la producción de orina nocturna con la capacidad de la vejiga. La ICCS define la poliuria nocturna como la producción de orina nocturna >130% de la capacidad vesical esperada para la edad. Un diario preciso es clave para este diagnóstico.
- d) Ingesta de Líquidos: tomando en cuenta principalmente los aportes vespertinos y nocturnos. Esto también debe detallar el tipo de bebida, con importancia especial en bebidas con cafeína, gasificadas o con chocolate.
- e) Patrón de Incontinencia: Los episodios de escape de orina, su relación con la actividad y el momento del día, esto ayuda a diferenciar entre EM y ENM.
- Examen Físico:Abdominal, neurológico (valoración de reflejos sacros), inspección de región lumbosacra y genitales para descartar comorbilidades.
- Pruebas de Primera Línea (Recomendadas para todos los casos):
- Uroanálisis y Urocultivo:Descartar infección.
- Glucemia:Descartar diabetes mellitus.
- Pruebas de Segunda Línea (Según sospecha clínica o ENM):
- Ecografía Renal y Vesical (Pre y Post-miccional):Valorar morfología y residuo Post-miccional.
- Estudios Urodinámicos:Reservado para casos complejos de ENM o refractarios.
Factores de riesgo
- Genéticos:Historia familiar positiva (riesgo >70% si ambos padres enuréticos).
- Ambientales:Bajo nivel socioeconómico, hábitos higiénicos deficientes.
- Psicosociales:Estrés, separación parental, llegada de un nuevo hermano.
- Médicos:Estreñimiento, infecciones urinarias recurrentes, síndrome de apnea-hipopnea del sueño (SAHS).
Tratamiento detallado
4.1. Medidas Conductuales y de Estilo de Vida (Base del Tratamiento)
- Educación y Desmitificación:Explicar la naturaleza involuntaria del trastorno.
- Hábitos Miccionales:Micción programada cada 2-3h, doble micción antes de dormir.
- Manejo de Líquidos:Restricción de líquidos 1-2h antes de dormir. Eliminar cafeína.
- Manejo del Estreñimiento:Dieta rica en fibra, laxantes si es necesario (objetivo: 1 deposición blanda/día).
4.2. Tratamientos Activos de Primera Línea
A. Terapia con Alarma de Enuresis
- Indicación:Primera elección en EM familiarmente comprometida.
- Mecanismo:Condicionamiento para despertar ante la sensación de vejiga llena.
- Protocolo:Uso nightly. Evaluar respuesta a las 2-4 semanas. Continuar hasta 14 noches secas consecutivas (mínimo 12-16 semanas).
- Efectividad:60-80% de respuesta inicial. Tasa de recaída del 50%. Re-tratamiento efectivo.
- Desmopresina (Análogo de la Hormona Antidiurética)
- Indicación:EM con poliuria nocturna confirmada, necesidad rápida de sequedad (ej., campamentos).
- Presentación:Melt oral (líoquisto) o comprimidos.
- Dosis:
- Inicio:Melt 120 mcg (equiv. a comp. 0.2 mg) 30-60 min antes de dormir.
- Titulación:Si no hay respuesta en 1-2 semanas, aumentar a Melt 240 mcg (equiv. a comp. 0.4 mg).
- Dosis Máxima:Melt 360 mcg (equiv. a comp. 0.6 mg).
- Efectos Adversos:Cefalea, náuseas. ¡HIPONATREMIA! (rara pero grave).
- Contraindicación absoluta:Polidipsia compulsiva.
- Precaución:Restricción hídrica estricta desde 1h antes hasta 8h después de la administración (solo sorbos de agua).
4.3. Tratamientos de Segunda Línea y Combinados
A. Anticolinérgicos (Oxibutinina, Solifenacina)
- Indicación:ENM con vejiga hiperactiva demostrada, nunca como monoterapia para EN.
- Uso:Combinados con Desmopresina o Alarma.
- Efectos Adversos:Sequedad bucal, estreñimiento, rubor, retención urinaria.
- Terapia Combinada (Alarma + Desmopresina)
- Indicación:Casos refractarios a monoterapia, especialmente con poliuria nocturna.
4.4. Terapias Avanzadas y Emergentes (Sujetas a Evaluación por Especialista)
- Mirabegrón:Agonista β3-adrenérgico. Útil en vejiga hiperactiva con estreñimiento donde los anticolinérgicos están contraindicados. Monitorizar TA.
- Neuromodulación (TENS):Para enuresis refractaria en niños mayores/adolescentes. Estimulación eléctrica transcutánea de nervios sacros (S2-S4). Protocolo de 8-12 semanas.
Seguimiento, pronóstico y criterios
4.1. Medidas Conductuales y de Estilo de Vida (Base del Tratamiento)
- Educación y Desmitificación:Explicar la naturaleza involuntaria del trastorno.
- Hábitos Miccionales:Micción programada cada 2-3h, doble micción antes de dormir.
- Manejo de Líquidos:Restricción de líquidos 1-2h antes de dormir. Eliminar cafeína.
- Manejo del Estreñimiento:Dieta rica en fibra, laxantes si es necesario (objetivo: 1 deposición blanda/día).
4.2. Tratamientos Activos de Primera Línea
A. Terapia con Alarma de Enuresis
- Indicación:Primera elección en EM familiarmente comprometida.
- Mecanismo:Condicionamiento para despertar ante la sensación de vejiga llena.
- Protocolo:Uso nightly. Evaluar respuesta a las 2-4 semanas. Continuar hasta 14 noches secas consecutivas (mínimo 12-16 semanas).
- Efectividad:60-80% de respuesta inicial. Tasa de recaída del 50%. Re-tratamiento efectivo.
- Desmopresina (Análogo de la Hormona Antidiurética)
- Indicación:EM con poliuria nocturna confirmada, necesidad rápida de sequedad (ej., campamentos).
- Presentación:Melt oral (líoquisto) o comprimidos.
- Dosis:
- Inicio:Melt 120 mcg (equiv. a comp. 0.2 mg) 30-60 min antes de dormir.
- Titulación:Si no hay respuesta en 1-2 semanas, aumentar a Melt 240 mcg (equiv. a comp. 0.4 mg).
- Dosis Máxima:Melt 360 mcg (equiv. a comp. 0.6 mg).
- Efectos Adversos:Cefalea, náuseas. ¡HIPONATREMIA! (rara pero grave).
- Contraindicación absoluta:Polidipsia compulsiva.
- Precaución:Restricción hídrica estricta desde 1h antes hasta 8h después de la administración (solo sorbos de agua).
4.3. Tratamientos de Segunda Línea y Combinados
A. Anticolinérgicos (Oxibutinina, Solifenacina)
- Indicación:ENM con vejiga hiperactiva demostrada, nunca como monoterapia para EN.
- Uso:Combinados con Desmopresina o Alarma.
- Efectos Adversos:Sequedad bucal, estreñimiento, rubor, retención urinaria.
- Terapia Combinada (Alarma + Desmopresina)
- Indicación:Casos refractarios a monoterapia, especialmente con poliuria nocturna.
4.4. Terapias Avanzadas y Emergentes (Sujetas a Evaluación por Especialista)
- Mirabegrón:Agonista β3-adrenérgico. Útil en vejiga hiperactiva con estreñimiento donde los anticolinérgicos están contraindicados. Monitorizar TA.
- Neuromodulación (TENS):Para enuresis refractaria en niños mayores/adolescentes. Estimulación eléctrica transcutánea de nervios sacros (S2-S4). Protocolo de 8-12 semanas.
Autores
Hernández Richard¹ Estévez Liliana², Albornoz, Cristhy³ Moy, Claudia⁴ Duerto, María José⁵
Nefrólogo/Pediatra Hospital Central de San Cristóbal (Táchira) 2.
Nefrólogo/Pediatra Hospital Central de Valle la Pascua (Guárico) 3. Nefrólogo/Pediatra
SAHUM Servicio Autónomo Hospital Universitario de Maracaibo (Zulia) 4. Instituto
Médico la Floresta Grupo Médico Santa Paula (Distrito Capital) 5. Imdelmedicalcenter Barcelona Clínica Mérida Anaco (Anzoátegui)
BIBLIOGRAFÍA
- American Psychiatric Association. (2013). Diagnostic and Statistical Manual of Mental Disorders (5th ed.). Arlington, VA.
- Nevéus, T., et al. (2020). The Standardization of Terminology of Lower Urinary Tract Function in Children and Adolescents: Update Report from the Standardization Committee of the International Children’s Continence Society. Journal of Urology, 203(3), 570-578.
- The National Institute for Health and Care Excellence (NICE). (2010). Nocturnal enuresis: the management of bedwetting in children and young people. Clinical guideline CG111.
- Austin, P. F., et al. (2014). The Standardization of Terminology of Lower Urinary Tract Function in Children and Adolescents: Update Report from the Standardization Committee of the International Children’s Continence Society. Journal of Urology, 191(6), 1863-1865.
- Vande Walle, J., et al. (2012). Practical consensus guidelines for the management of enuresis. European Journal of Pediatrics, 171(6), 971-983.
Recomendaciones para los padres de familia
🧠 Comprensión y apoyo emocional
- Evita castigos o regaños: El niño no lo hace a propósito. Castigarlo solo aumenta su ansiedad y empeora el problema.
- Refuerza su autoestima: Elogia los avances, por pequeños que sean. Un calendario con soles y lunas según los días secos o mojados puede motivarlo.
- Fomenta el diálogo: Habla con tu hijo sobre lo que siente. A veces, detrás de la enuresis hay estrés o inseguridad.
🛏️ Hábitos antes de dormir
- Reducir líquidos por la noche: Evita que beba mucho después de las 7 p.m., especialmente bebidas con cafeína como té o refrescos.
- Ir al baño antes de acostarse: Asegúrate de que vacíe la vejiga justo antes de dormir.
- Facilita el acceso al baño: Si el baño está lejos o poco iluminado, puede darle pereza levantarse. Usa luces nocturnas o un orinal cerca
📅 Rutinas y seguimiento
- Establece horarios regulares: Una rutina consistente para acostarse y levantarse ayuda a regular el cuerpo.
- Calendario miccional: Dibujar un sol cuando la cama está seca y una luna cuando no lo está puede ser una herramienta visual motivadora.
- Autoafirmaciones: Anímalo a repetir frases como “soy capaz de controlar mi pis” para reforzar su confianza.
🩺 Consulta profesional
- Descarta causas médicas: Si el problema persiste más allá de los 6 años, es recomendable consultar con un pediatra o urólogo.
- Apoyo psicológico: En algunos casos, puede ser útil la orientación de un psicólogo infantil, especialmente si hay factores emocionales involucrados.
Si te interesa una guía más detallada, puedes explorar los consejos completos en Guiainfantil.com o Psicología y Mente.
















